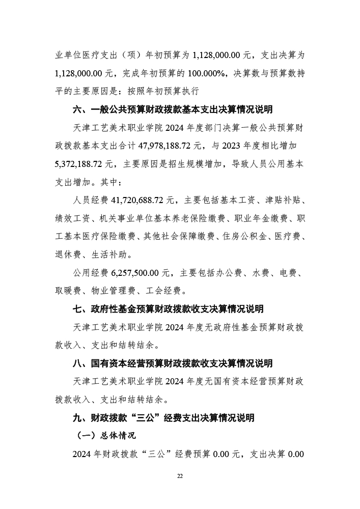
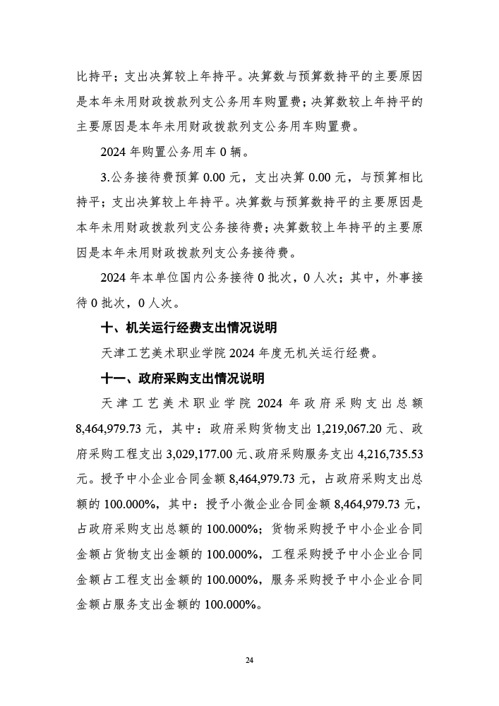
新闻
公告
首页
学院概况
党建专栏
系部介绍
管理部门
招生就业
信息速递
财政预决算
财政预决算
2024年财政决算公开 > >
2025年财政预算公开 > >
2024年财政预算公开 > >
2023年财政决算公开 > >
2021年财政决算公开 > >
学院新闻
更多>>
通知公告
更多>>
天津工艺美术职业学院2025年事业单位 公开招聘拟聘用人员公示(第二批)
天津工艺美术职业学院2025年事业单位公开招聘拟聘用人员公示表(第一批)
关于开通我院2025年暑假期间资助热线的通知
【暑期传染病防病贴士】快乐暑假 健康不放假
关于开通我院2024年暑假期间资助热线的通知
财政预决算
首页
>>
财政预决算
1.天津工艺美术职业学院2024年度决算公开
发布时间:2025-09-12 浏览次数:1384